自动驾驶行业正两极分化,有人在加速跑马圈地,有人则倒在了黎明前夜。最近一份民事裁定书曝光,一家存在感比较低的L4级自动驾驶公司浮出水面,但结果是开启破产清算程序。法院认为,中智行科技有限公司已资不抵债,无法偿还巨额债务。中智行作为一家L4自动驾驶企业,名头其实并不响亮,但因为大家热议的原因,是中智行背后的创始人——王劲。
这位曾被誉为“国内自动驾驶拓荒者”、“自动驾驶第一人”的大佬,如今因一纸裁决却再次梦碎。梦碎的直接原因就更离谱了,仅仅是因为15000块钱...
01 早已满身窟窿
在南京栖霞区法院公布的民事裁判文书上,清楚的标注了,中智行被执行的是“破产清算”程序,而非以往的落魄企业的“破产重组”。
与重组不同,“破产清算”就是通俗意义上的真正破产,也意味着这家企业没救了,对企业进行解散和资产变卖,以偿还债务,清偿完毕后,无法偿还的债务通常免除,并终止企业的经营。
作为一家曾经估值数十亿的明星自动自动驾驶企业,何以沦落至此,在这份民事裁判文书上,就透露出了如今中智行最真实的状态:
连1.5万元的债务都已无力承担。
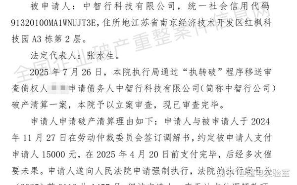
根据民事裁定书的表述,起因是申请人与中智行于2024年11月27日在劳动仲裁委员会签订调解书,约定被申请人支付申请人15000元,在2025年4月20日前支付完毕,后经多次催要未果。
申请人遂向人民法院申请强制执行,但被申请人(中智行)一直无法支付调解款项,故申请其破产清算还债。

又有L4企业倒下 “自动驾驶第一人”也翻车了
当然,也不单单仅是因为这1.5万元的债务,法院就由“执转破”。更关键的是,在法院后续的审查过程中发现,中智行的债务远不止1.5万,债主也不止一个,早就是一个财务无底洞。
这部分在民事裁定书中并无具体披露,但通过第三方平台天眼查的查询,中智行在公开的涉及有关合同纠纷、劳动争议等案件中作为历史被执行人的被执行总金额已经超过了4700万元,仍处于“执行不能”的状态。
申请的执行人已经接近10家,这次1.5万元的债务也不过是披露数额中最小的一起案件,
而且,更吊诡的是,法院在上门强制执行时,才发现中智行已不在注册地经营,当前经营场所不明,根本无法取得联系。
因此,法院认为,中智行涉及多件执行不能案件,且涉案金额巨大,已经资不抵债,而且根本没有财产可供执行,南京栖霞法院认为中智行已经符合破产清算条件,自动进入“执转破”程序,正式受理。

又有L4企业倒下 “自动驾驶第一人”也翻车了
值得一提的是,如今中智行的法人为“张水生”,但事实上,中智行真正的创始人兼董事长王劲,在这份民事裁定书披露的前一个月,就已经将“法人”卸下了。
而且,此前与中智行关联的各地分公司,已经纷纷解散注销,就连中智行的官网也处于无法正常打开的状态。
02 押错宝了?
但凡中智行有一点可以被挽回,也不至于沦落到创始人突卸法人,公司财产连1.5万元都拿不出的地步。
要说公司混到这般境地,与其自动驾驶业务模式有着很大的关系,与目前L4自动驾驶公司主流的发展方向“单车智能”不同,中智行一直坚持的是“车路协同”模式。

又有L4企业倒下 “自动驾驶第一人”也翻车了
其实车路协同的概念, 在前几年确实很火热,通过云端平台统一调度车辆、道路及基础设施,实现车与路、车与车实时协同的智能交通系统,提升出行效率与安全,这决定了其业务的吞金特性,需要在路侧部署大量传感器、通信单元等设备。
换句话说,就是费钱。
根据当时王劲估算,铺设1公里的成本就高达35万元,还要受限于地方基础设施标准不统一、建设进度不一致的问题,难以形成规模化推广。

又有L4企业倒下 “自动驾驶第一人”也翻车了
而且这种模式,可以说严重依赖政府基建项目与政策扶持,自身缺乏造血能力,根据中智行此前未公开的招股书草稿,2021—2023年公司年度研发支出维持在2亿元以上,占营收比例超过了600%。
和彼时主流的“单车智能”模式相比,后者有着更快的落地能力、更低的初期成本、更独立的扩展性和更清晰的商业模型。
渺茫的商业化前景,也让中智行的融资之路难以为继,自从2020年后,中智行便再也没传出有关融资的消息,本就烧钱的情况下,资金链断裂的风险也就无限拉升。
出现资不抵债的情况,或许并不意外。
03 从开荒到破产
中智行的存在感虽然低,但背后的创始人王劲,却是自动驾驶行业中响当当的大佬。
他曾于2017年,被福布斯杂志评价为20位驱动中国人工智能革命领导者之一,有人将其称之为“国内自动驾驶布道者”,也曾被誉为“国内自动驾驶第一人”,现在被称作“全球Robotaxi第一股”的文远知行,也与其有着不小关系。

又有L4企业倒下 “自动驾驶第一人”也翻车了
但如今,王劲目前的职业生涯可以用“10年3家公司2次出走1场破产”来概括。
王劲自80时代就从中国科技大学计算机系及中国科学院大学研究生院,分别取得计算机学士及硕士学位,毕业后前往美国攻读计算机博士学位,并在甲骨文、雅虎等大公司积累了不少经验。
2000年,王劲回到中国,历任阿里巴巴资深技术总监、 EBay中国CTO, EBay中国研发中心总经理、Google中国工程研究院副院长。
王劲职业生涯的转机出现在2010年,谷歌退出中国时,王劲从谷歌中国研究院副院长的位置上转而加入百度,出任技术副总裁,还是李彦宏亲自招募的,后来升为百度高级副总裁。

又有L4企业倒下 “自动驾驶第一人”也翻车了
直到2015年底,百度自动驾驶事业部成立,部门创立者就是王劲,彼时的下属,都是彭军、楼天城这一级别的人。
当大众对“自动驾驶”这个词还一片懵懂,不知L4级自动驾驶为何物时,他喊出了“三年商用,五年量产”的目标,确立了百度研发L4的战略方向。后来,就是与宝马合作的自动驾驶车,第一次开上了北京的五环,实现国内首次城市、环路及高速公路混合路况下的全自动驾驶。
2016年,资本大举入局自动驾驶,百度人才流失加剧,王劲希望推动自动驾驶事业部独立融资以留住人才,却在 2017 年陆奇加入百度操盘自动驾驶业务后未能如愿。

又有L4企业倒下 “自动驾驶第一人”也翻车了
2017年4月,王劲正式从百度辞职,带着对自动驾驶的野心,开启了自己的创业路,随即在硅谷创立了L4级无人驾驶技术公司景驰科技,其也是文远知行的前身。
仅1个月就让车辆实现上路测试,2 个月拿下加州路测牌照,原计划首轮融资融资 1500 万美金,最终筹得 5700 万美金,还招揽了百度自动驾驶事业部首席科学家韩旭等人才的加入。
还收到了国内地方政府的邀请,计划2018年就将业务重心迁回中国。
但没想到,2017年底,百度起诉王劲,指控王劲及其创立的美国景驰科技侵犯商业机密、违反竞业协议,并索赔5000 万元,也就是“中国无人驾驶第一案”。
尽管两次庭审之后,百度因为无法证明被迫撤诉,但这场诉讼直接引发景驰内部动荡,景驰董事会为缓解压力,在2018年2月解除王劲职务,由韩旭接任,后来景驰科技更名为文远知行。
出局后的王劲并不甘心,中智行也就此成立,出任董事长,却又因此引发文远知行对中智行及他本人的连环诉讼,指控其以及中智行侵犯商业机密、商业诋毁并违约,最终双方以和解告终。

又有L4企业倒下 “自动驾驶第一人”也翻车了
中智行虽然没有受到官司缠身的影响,但其选择的业务模式,早已将命运注定,中智行的失败也算是折射出早期自动驾驶行业的残酷事实,技术理想既需要前瞻性,但同样也关乎生死,需要锚定商业现实。
如今单车智能已经成为主流,行业的趋势似乎不可阻挡,哪怕你是“自动驾驶第一人”也不行。
- 本文固定链接: http://x86android.com/articles/63964.html
- 转载请注明: zhiyongz 于 安卓中文站 发表
《本文》有 0 条评论